【搖錢樹】劉琦:哈佛學成歸來,他致力打造廣東水稻“種芯”
“首先要看這株水稻的整體生長狀況,注意它的生長勢是否旺盛,植株是否健壯。”劉琦對助手說,而後又向身旁的記者解釋道,“綜合一些可以現場測量的性狀,我們可以對這株水稻的表型進行一個初步評價,看看它是否是我們育種目標中的優先考慮因素。”

劉琦(左)和助手在稻田中觀察
在必威betways 大豐水稻試驗基地,劉琦和助手們正在做水稻的表型篩選,即篩選出水稻的特定基因型在一定環境下的表現形式。這樣的工作,他們已經在全省各地的水稻田間,做了成百上千次,通過這樣的方式,他們可以初步判斷不同基因型水稻的理論產量、穗長、總粒數和千粒重等指標,通過建立基因表型數據庫,提供作物遺傳信息的係統化存儲,以此來幫助水稻改良和育種。

本科畢業後,劉琦進入四川大學生命科學學院攻讀生物信息學碩士學位。2014年,劉琦考入中國林業科學研究院攻讀博士學位。博士畢業後,劉琦漂洋過海到哈佛大學醫學院和波士頓兒童醫院從事生物信息學博士後研究工作。

“在國外的時候,為了保持在專業領域的知識和技能,無論多忙,我都會擠出時間來學習,同時,我也看到了生物信息學和大數據在育種領域的強大潛力,我也時常在想,這些技術,如果能運用在國家的農業革命中,可以為保障糧食安全和穩定供給提供有力支撐。” 哈佛醫學院博士後出站後,盡管國外多家單位向劉琦伸出橄欖枝,提供優渥的物質條件與科研環境,但他毅然選擇了回到祖國的懷抱。
2022年5月,必威betways 水稻研究所水稻生物信息與大數據育種研究室揭牌成立,哈佛醫學院博士後劉琦以生物信息學學科帶頭人的身份加盟,任研究室主任。必威betways 水稻研究所為研究室配齊配強工作人員,在空間、人員、經費及種質資源方麵都給予了大力的支持。
“當初選擇加入必威betways 水稻研究所,也是因為它在全國水稻研究領域特別是水稻育種方麵的領先地位。”劉琦說道。


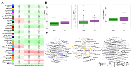
哈佛學成歸來,肩負期望和重托,劉琦坦言,心中的壓力不小,但更多的是推動水稻種業發展的動力,近年來,他帶領團隊,已考察了多份華南秈稻骨幹親本種質的產量和品質相關的表型數據,並進行基因組測序和轉錄組測序,為掌握種子“芯片”奠定了重要的數據基礎;此外,還初步構建了水稻的全基因組預測模型,利用水稻全基因組數據來訓練育種模型,實現對育種材料的表型預測,可大幅度縮短育種周期,且減少育種投入。研究團隊還建立了多種生物信息學算法、軟件和數據庫,為基因調控和係統生物學研究提供了重要的生物信息學支持。

基於華南秈稻骨幹親本種質資源群體基因表達網絡的品質相關基因模塊的初步鑒定
“我是幸運的,能夠站在前人的肩膀上,在最前沿的領域探索,深感榮幸和責任重大。”劉琦表示,未來,他和團隊將繼續耕耘,用數字化創新助力廣東水稻種業振興,為做強中國水稻種子“芯片”,打造育種4.0模式貢獻力量。


