【轉載】The Crop Journal | 廣東農科院揭示糖基轉移酶OsUGT706D2調控水稻耐冷和耐淹性
黃酮代謝物在植物調控各種逆境脅迫過程中發揮了重要作用。糖基轉移酶是調控黃酮代謝物合成的重要酶類之一,通過調節黃酮類代謝物的生物活成及內源平衡,影響植物對各種逆境脅迫的耐受性。在水稻中,UDP-糖基轉移酶也被證明通過調節黃酮代謝,提高水稻對各種非生物脅迫的耐受性,包括幹旱、高鹽、高溫和UV-B照射等。但UDP-糖基轉移酶在水稻非生物脅迫反應中的調控機製仍不清楚。
近日,必威betways 水稻研究所聯合農業生物基因研究中心在The Crop Journal在線發表了題為“The UDP-glycosyltransferaseOsUGT706D2positively regulates cold and submergence stress tolerance in rice”的研究論文,作者通過全基因組關聯分析鑒定到UDP-糖基轉移酶OsUGT706D2是調控黃酮代謝物苜蓿素-4'-O-丁香醇醚-7-O-葡萄糖苷(sd1571)含量高低變異的功能基因,證明了OsUGT706D2通過調節脫落酸(ABA)途徑正向調控水稻耐冷和耐淹性。
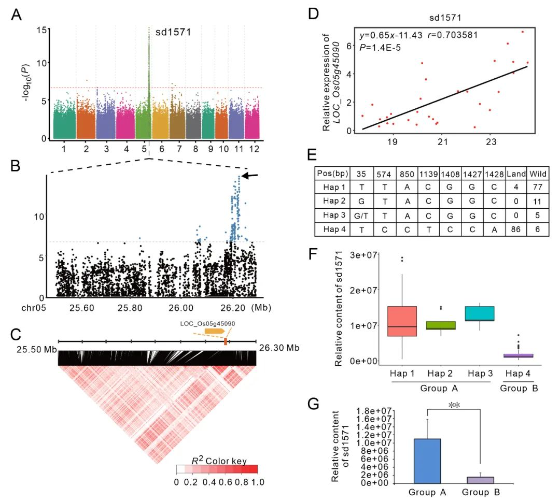
研究者通過對251份水稻核心種質(包含160份普通野生稻和91份地方品種)進行廣泛靶向代謝組學分析,發現黃酮代謝物sd1571含量在野生稻和地方品種中存在顯著差異。全基因組關聯分析鑒定到OsUGT706D2(LOC_Os05g45090)是調控sd1571生物合成的候選基因(圖1)。過表達和基因敲除代謝物分析顯示,OsUGT706D2調控sd1571的含量高低,是控製sd1571生物合成的功能基因。時空表達分析顯示,OsUGT706D2在14日齡的幼苗中表達水平達到峰值,並且定位於細胞核和細胞質中。轉基因植株表型分析表明,OsUGT706D2通過影響ABA信號通路正向調控水稻苗期耐冷(2)。進一步的淹水表型分析證明,過表達OsUGT706D2顯著提高轉基因種子的耐淹性(圖3),且OsUGT706D2介導的耐淹性也與ABA信號通路密切相關。研究者還發現過表達或者敲除OsUGT706D2不會影響水稻產量,可為水稻非生物脅迫抗性育種提供有利基因資源。



必威betways 水稻研究所劉清副研究員為該文第一作者,李晨研究員和必威betways 農業生物基因研究中心晏石娟研究員為共同通信作者。該研究得到國家自然科學基金項目(32372206)、廣東省自然科學基金項目(2023A1515030224,2021TQ06N115)、廣東省省長專項(粵財農[2023]145號)和必威betways 高水平人才建設項目(R2020PY-JX001,XT202213)等資助。
